伟德国际(bv1946·源于英国)官方网站-Officials Website
首页
关于我们
伟德国际VICTOR1946简介
组织机构
公司组织
团队队伍
党建工作
科学研究
科研成果
学术活动
教学工作
教学制度
专业建设
创新创业
员工工作
团学活动
员工组织
员工风采
人才招聘
招生信息
就业信息
考研风采
实验室中心
首页
公司新闻
通知公告
服务地方
党建团学
人才招聘
关于我们
伟德国际VICTOR1946简介
组织机构
公司组织
团队队伍
党建工作
科学研究
科研成果
学术活动
教学工作
教学制度
专业建设
创新创业
员工工作
团学活动
员工组织
员工风采
人才招聘
招生信息
就业信息
考研风采
实验室中心
教学工作
教学制度
专业建设
创新创业
教学制度
当前位置:
首页
->
教学工作
->
教学制度
->
正文
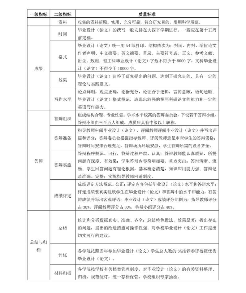
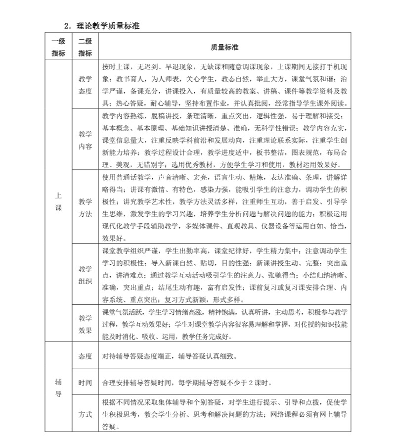
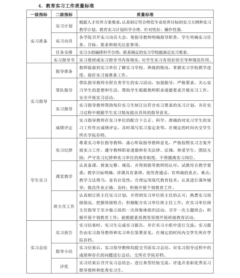
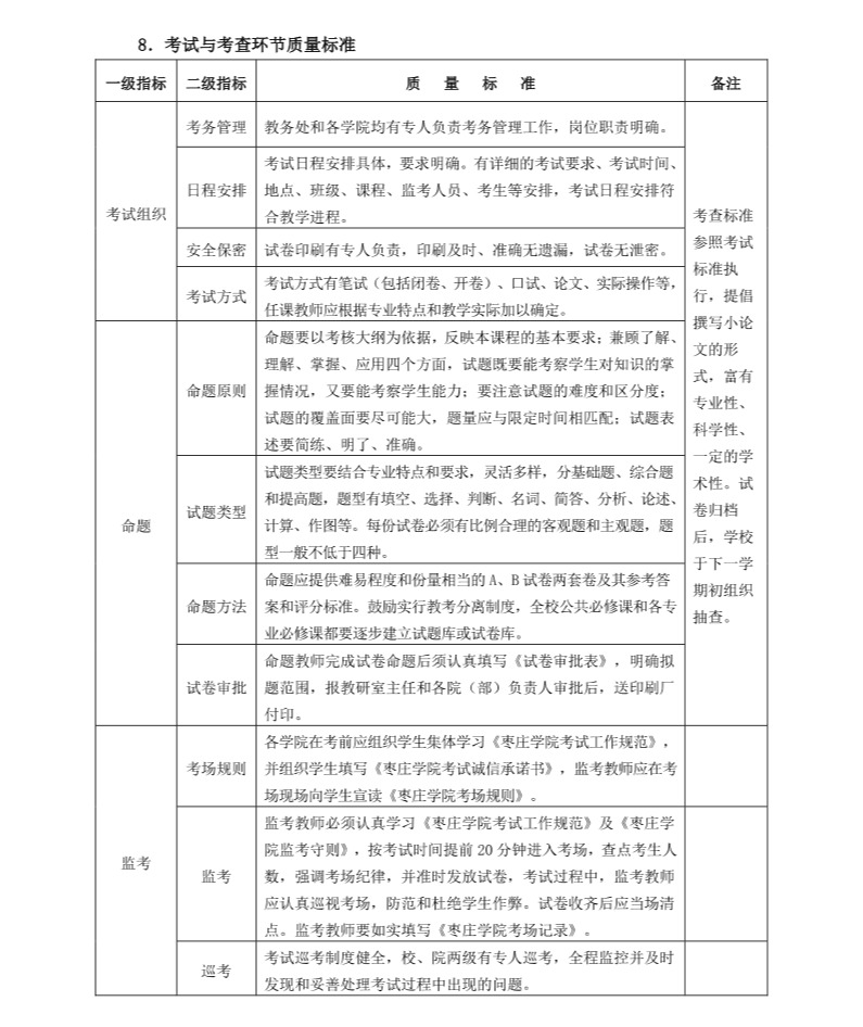
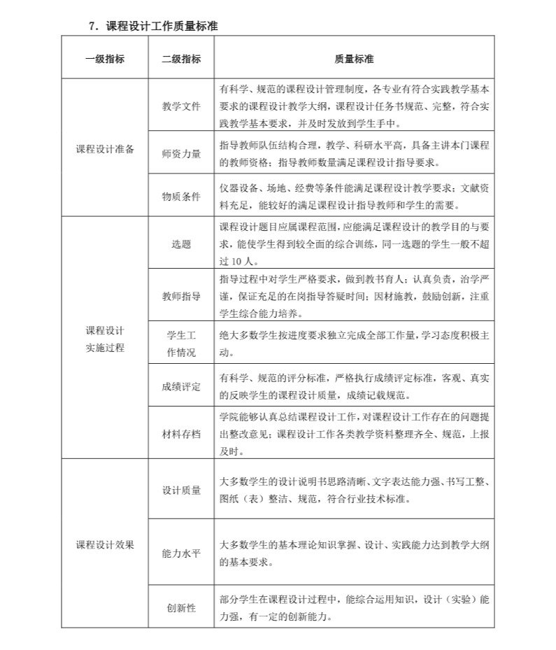
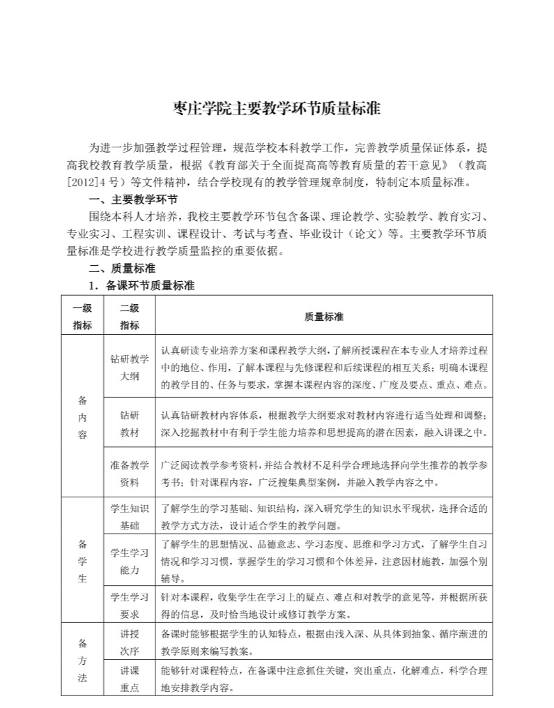
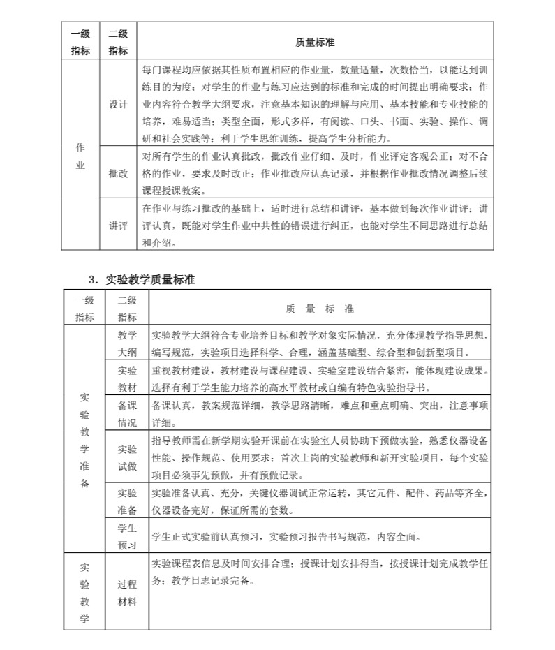
伟德bv1946官网主要教学环节质量标准
日期:19-09-20 20:31
(浏览量:次)
【
关闭窗口
】